Instance Verification Kit (IVK)
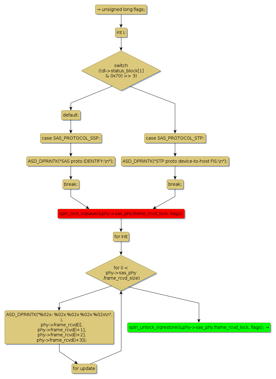
spin lock @ [35755+56+/linux-3.19-rc1/drivers/scsi/aic94xx/aic94xx_dump.c]
Instance Signature: frame_rcvd_lock
|
The Matching Pair Graph:
|
|
Function Name
|
Control Flow Graph (CFG)
|
Events Flow Graph (EFG)
|
Source Correspondence
|
|
asd_dump_frame_rcvd
|
|
|
[35432+19+/linux-3.19-rc1/drivers/scsi/aic94xx/aic94xx_dump.c]
|